Установка нового контроллера 72В 1000Ватт под мотор колесо на 72 вольта 2400 ватт
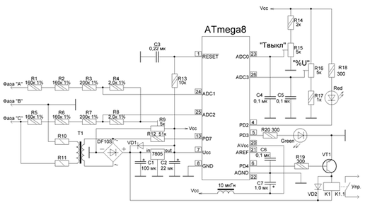
Очень простой прибор контроля качества трёхфазного напряжения питающей сети.
Дорогие друзья электрики - любители электроники, а также электронщики – любители заняться питанием как самодельных станков, так и промышленных. Данное устройство позволяет защитить трёхфазного потребителя...