Esmira Memmedova - Xeyallarimin İnsani 2020 / Official Klip
Алгоритм проверки материнской платы ноутбука
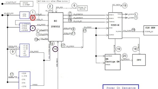
Для диагностики неисправности материнской платы ноутбука нужно знать последовательность ее включения. Последовательность включения ноутбука При включении ноутбука дежурное напряжение через кнопку подается на мультиконтроллер , который запускает все контроллеры ШИМ, вырабатывающие все напряжения (их много), и, при нормальном исходе, вырабатывают сигнал PowerGood. По этому сигналу снимается сигнал resetс процессора и он начинает выполнять программный код, записанный в BIOS с адресом ffff 0000...