3 месяца назад
Контроллер горячей замены для приложений с двуполярным питанием
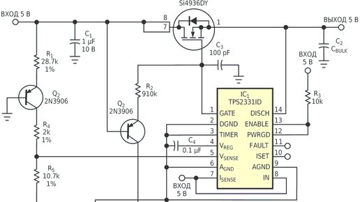
В некоторых приложениях требуется функция контроллера горячей замены, автоматического выключателя или и то, и другое для двуполярных шин питания постоянного тока. В отдельных случаях требование горячей замены основано только на соображениях, связанных с пусковым током. Контроль пускового тока необходим для предотвращения перегрузки разъемов и скачков на шинах питания. В других приложениях могут возникнуть проблемы, если по какой-либо причине выходит из строя один из источников питания. Хорошим примером может служить источник смещения для усилителя на арсенид-галлиевом полевом транзисторе...