1 неделю назад
Как перенести модель из 3ds max в unity 3d
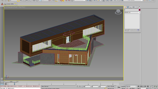
Перенос трехмерных ассетов из 3ds Max в среду Unity 3D — обязательный навык для любого разработчика игр или визуализатора. Корректная подготовка модели, включающая нормализацию трансформаций и настройку осевых систем, минимизирует количество технических ошибок при импорте и упрощает дальнейшую работу с материалами и анимацией. В данной статье мы разберем  алгоритм подготовки, экспорта и настройки моделей. Часть I: Подготовка моделей 3ds Max для использования в Unity 3D В данном руководстве мы будем использовать уже готовую модель здания...
8 месяцев назад
Маршрутная карта по основным инструментам манипулирования объектами в 3ds Max
Три кита моделирования в 3ds Маx. Материалы моего канала могут появляться в вашей Дзен-ленте хаотично без всякой логики. Особенно это касается новых подписчиков или гостей. Такие случайности не способствуют формированию целостной картины о 3ds Max. Чтобы исправить эту ошибку я открываю рубрику "Маршрутные карты". На канале уже вышли статьи и видео обо всех инструментах манипулирования объектами. Значит, уже можно сформировать маршрутную карту по этим материалам. Маршрутная карта - это список ссылок на определенную тематическую группу опубликованных уроков...
7 месяцев назад
Маршрутная карта по масштабированию объектов в 3ds Max
Готова очередная маршрутная карта об изменении пропорций объектов. На канале уже опубликованы подробные статьи и видео на эту тему. С помощью списка ссылок ниже вы всегда сможете вернуться к ним. Маршрутная карта - это список ссылок на определенную тематическую группу опубликованных уроков...