Вебинар 'Анализ сигналов и проектирование фильтров в MATLAB'
Методы дефаззификации нечётких множеств
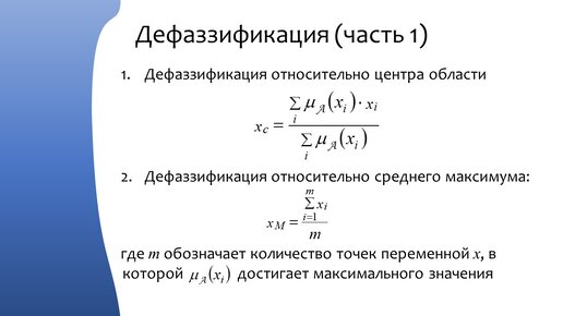
В лекции представлены основные способы проведения дефаззификации, а также представлены примеры расчёта. Дефаззификация представляет собой процедуру преобразования нечёткого множества в чёткое число. Рассмотрим следующие расчётные формулы для дефаззификкации. Рассмотрим на примере конечного нечёткого множества небольшой размерности, как именно рассчитывается дефаззификация по приведённым выше формулам...