05:51
1,0×
00:00/05:51
31 тыс смотрели · 4 года назад
19,4 тыс читали · 4 года назад
Простые схемы блоков питания. Для начинающих. Часть -3 Взаимозаменяемость шим.
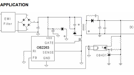
Зачастую при ремонте сгоревшего импульсного блока питания основную трудность вызывает установленный в блоке шим контроллер. Иногда "срывает крышку" или сгорает обозначение микросхемы. Так-же случается так что нет в наличии или даже на заказ даже заранее известной микросхемы. И тогда нам приходится думать как выйти из положения чтобы отремонтировать блок питания. Надеюсь эта сатья определённым образом поможет в решении таких проблем. Всем здравствуйте! Сегодня на паре примеров хотел-бы поделиться с вами опытом, по замене одной шим на другую, пр отсутствии нужной микросхемы или её аналога...
2639 читали · 5 лет назад
UC3842 описание, принцип работы, схема включения
Uc3842 представляет собой схему ШИМ–контроллера с обратной связью по току и напряжению для управления ключевым каскадом на N-канальном МОП транзисторе, обеспечивая разряд его входной емкости форсированным током величиной до 0...