308 читали · 6 лет назад
Программа blender; работа с 3D текстом. Часть II.
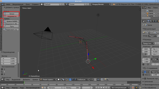
В этой статье я продолжу разговор о работе с 3D текстом в программе Blender. Создавать будем искривлённые надписи. Также немного поработаем со вставкой специальных символов. Запустим Blender, создадим кривую Безье. Войдём в режим редактирования , нажав Tab. Выделим вершину кривой или одну из её направляющих. Изменим форму, как нам нужно. Выйдем из режима редактирования, снова нажав Tab. Создаём надпись, сделаем нужный цвет. Убедимся, что текст выделен, перейдём в раздел F в Окне Свойств и найдите поле Текст вдоль кривой...
197 читали · 6 лет назад
Программа blender; работа с 3D текстом. Часть III.
В этой статье речь пойдёт о тексте, искривлённом в горизонтальной плоскости. В литературе по этому поводу я ничего вразумительного не видел. 1. Запускаем Blender, удаляем куб. 2. Создаём окружность Безье. 3. Растягиваем раза в 2. 4. Нажимаем Numpad 7. 5. Нажимаем Numpad 5. 6. Добавляем и правим текст, редактируем шрифт, цвета и размер. В этот раз возьмём Шрифт Irmologion, созданный Владиславом Дорошем. Взять его можно здесь (тот же сайт, где находится шрифт Evangelie, примеры использования которого я приводил ранее)...