Горячие клавиши Blender 3D: секреты скорости и эффективности!
Blender 3D – это мощный и бесплатный пакет для 3D-моделирования, анимации, рендеринга и многого другого. Однако, его интерфейс, хоть и интуитивно понятный, может показаться сложным для новичков. Чтобы значительно ускорить рабочий процесс и повысить эффективность, необходимо освоить горячие клавиши. В этой статье мы рассмотрим наиболее важные и полезные комбинации клавиш, которые помогут вам стать мастером Blender! Софт используют: 1. Ускорение рабочего процесса: Горячие клавиши позволяют напрямую...
3 года назад
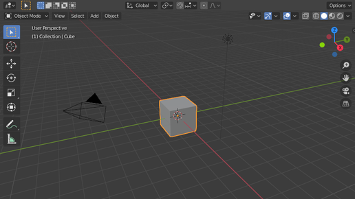
Интерфейс в Blender 3d.
Blender — это мощное программное обеспечение для создания 3D-графики с открытым исходным кодом, которое имеет большую базу пользователей в индустрии 3D-моделирования и анимации. Интерфейс Blender 3D спроектирован так, чтобы его можно было легко настроить, предоставляя пользователям набор инструментов, помогающих создавать и редактировать 3D-модели. В этой статье мы подробно рассмотрим интерфейс Blender 3D и его различные элементы. Интерфейс Blender 3D разделен на несколько основных областей: окно просмотра 3D, панель свойств, планировщик, временная шкала и панель инструментов...
4185 читали · 1 год назад
Blender для новичков: 7 шагов, с которых стоит начать, чтобы не бросить 3D через неделю.
Собрал все, о чем жалел сам, когда начинал. От интерфейса до первого рендера — без воды. Что важно запомнить: - 3D Viewport — ваше основное окно (здесь вы создаете и двигаете объекты). - Панель инструментов слева — перемещение, масштабирование, вращение (горячие клавиши: G, S, R). - Outliner (справа вверху) — список всех объектов в сцене. Совет: Сразу нажмите N — появится панель с настройками выбранного объекта. Это сэкономит часы поисков! Пошагово: 1. Удалите стартовый куб (выделите его → Delete)...
2 года назад
Интерфейс Blender
3D-моделирование – сложный, многоступенчатый, многогранный процесс со своими особенностями. Как результат, среды для создания трехмерной графики и анимации имеют замысловатый интерфейс. Blender не является исключением, кроме того, окно приложения настраивается в зависимости от выполняемых задач и предпочтений пользователя. В Blender наряду с обычными клавишами активно используется Numpad – цифровой блок справа на клавиатуре. Если его нет, можно поменять настройки или пользоваться кнопками в интерфейсе...