Универсальный ШИМ контроллер. Для чего он нужен и как применять.
Переделываем компьютерный БП ATX с любым шим-контроллером в регулируемый по напряжению и току. 1 часть
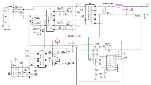
Добрый день дорогие друзья. Еще не так давно можно, легко было найти компьютерный БП ATX с шим-контроллером TL494 (или его аналогами), и довольно легко переделать его в лабораторный блок питания, но в нынешние время такие БП ATX, и тем более исправные стали большой редкостью. Но выход из этой ситуации есть, и сегодня мы с Вами начнем разговор, как переделать в регулируемый по напряжению и току БП ATX с любым шим-контроллером , такими как 2003, 2005, SG6105 и прочими. Еще раз повторюсь, что переделать...