Установка 3ds max 2023
Полезные плагины и скрепты для начинающих работать в 3DsMax
Floor generator и Плагин для создания пола. Один из важнейших инструментов для быстрого создания пола в 3DsMax. Очень простой и удобный плагин. Чаще всего его используют дизайнеры интерьера. Он очень ускоряет работу. К нему прилагается MultiTexture. Это инструмент находится в окне материалов. официальный сайт - https://cg-source.com/FloorGenerator Quad remesher Это очень полезный, удобный и простой в использовании плагин. Создает правильную полигональную сетку в объекте.
Предположим вы использовали инструмент ProBoolean...
Cоздание паркета и ламината в 3ds Max
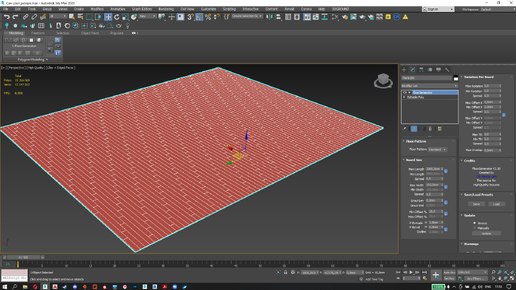
Сейчас мы разберем как создавать ламинат, паркет или плитку. Для этого мы будем использовать плагин «FloorGenerator» для 3ds Max. «FloorGenerator» – это плагин который создает объемную геометрию пола, плитки или деревянного паркета, все это возможно создать не только на поверхности для пола, но так же и на стенах, крыше и т.д. Данный плагин применяется на замкнутые сплайны, а так же на «Plane», данный плагин дает возможность в пару нажатий создать красивую раскладку плашек дерева. У данного плагина есть множество шаблонов и огромное количество тонких параметров...
ТОП плагинов для 3Ds Max
Плагины для 3ds max – это дополнения, расширяющие функционал программы. Давайте разберем лучшие и полезные плагины для 3ds max ↓