№9 Сложнейшие задачи с параметрами егэ. Графический способ, метод или прием решения. |x+2|-|x-2|=1÷2(x)+a ЭКЗАМЕНЫЙ УЖЕ БЛИЗКО!
Задания с параметром. №17 ЕГЭ по математике. Профильный уровень. Разбор графического метода на примерах
Поговорим немного о заданиях с параметром и графическом методе их решения. Идея метода заключается в выражении функции параметра и поиск нужных промежутков на графиках. Естественно, наглядность "решает". Нарисовав график (или хотя бы схематичную картинку), можно либо сразу...
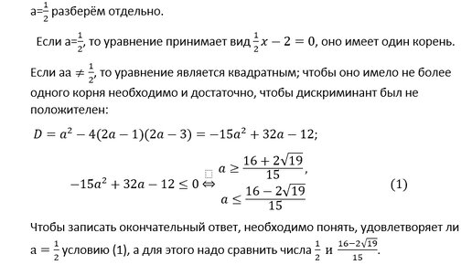
Методы решения задач с параметрами
Цель данной работы – изучение различных способов решения задач с параметрами. Возможность и умение решать задачи с параметрами демонстрируют владение методами решения уравнений и неравенств, осмысленное понимание теоретических сведений, уровень логического мышления, стимулируют познавательную деятельность. А также, всего 10% школьников приступают к решению задач с параметрами, потому что они не понимают как их решать. И лишь 3% из людей, которые понимают Существуют 4 больших класса задач с параметрами: 1...