549 читали · 5 лет назад
Простой усилитель на 200Вт
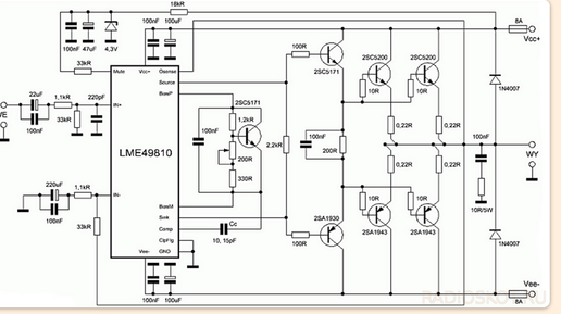
Схема УМЗЧ на микросхеме lme49810 Усилитель был сделан из необходимости управлять студийными мониторами. В этой конструкции, насколько это возможно, удалось оптимизировать плату усилителя мощности на этом контроллере...
1659 читали · 6 лет назад
Простой усилитель мощности на полевых транзисторах
Не смотря на кажущуюся простоту этот усилитель показал довольно не плохие параметры, что позволяет смело причислить данный усилитель к разряду Hi-Fi аппаратуры. Принципиальная схема усилителя приведена на рисунке 1, напряжения проставлены при питании ±50В...