Задание 5 | ЕГЭ 2025 Математика (база) | Теория вероятностей
И снова задание №5 (егэ,профильная математика)
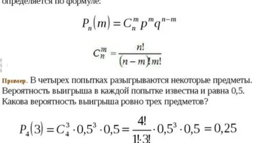
Есть ли выход для тех, кто имеет только начальные представления о теории вероятностей, то есть лёгкие задачи всё же решает? Выход есть всегда. Разберём на примере задачи 508851 с сайта "Решу ЕГЭ" (на сайте отсутствует решение этой задачи) Стрелок стреляет по пяти одинаковым мишеням. На каждую мишень даётся не более двух выстрелов, и известно, что вероятность поразить мишень каждым отдельным выстрелом равна 0,6. Во сколько раз вероятность события «стрелок поразит ровно три мишени» больше вероятности события «стрелок поразит ровно две мишени»? 1...