Простейшие тригонометрические уравнения
Тригонометрические уравнения. Простое, но точное нахождение корней на промежутке + формула для синуса.
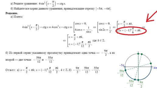
Приветствую Вас! Как мне кажется, самое простое в высшей математике - это тригонометрия. Если изначально ухватить ее за хвост, то и думать тут негде. Но, чтобы так было, ее нужно правильно преподнести. Долго разглагольствовать по этому поводу не буду. Просто приведу решение, которое в основном дается в школах, а потом свое. Вот, к примеру, такое уравнение: Кто дает эту дебильнейшую формулу? Как, бля, детям ее понять, и плюс найти корни на промежутке, еще и с периодом Пк/2, ничего не упустив? Господа-препода, вы что, бредите? Есть же легкие формулы по синусу...