🔥Басы в тачку🔥💣бомбовые треки💣 💣Басик в динамики🔥 Музыка,рэп,музыка2023,топ
Про е-БАС (про то, как плохо игнорировать подготовку педагогов)
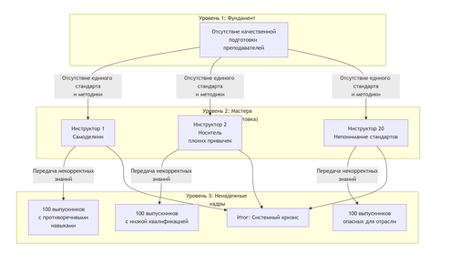
Представим всю систему как пирамиду или лестницу, где каждый уровень зависит от качества предыдущего. Фундамент — Подготовка Преподавателей Что происходит: Результат: Система выдает 2000 хорошо подготовленных, стандартизированных кадров для БАС. Вертикаль устойчива. Что будет если мы решим «сэкономить» время и ресурсы и начать подготовку сразу с уровня инструкторов, без вложений в фундамент (то что сейчас мы видим в текущих реалиях)? Что происходит: Подготовка преподавателей и мастеров производственного обучения — это не первый шаг, это нулевой цикл, фундамент...
«Тач»
Сложность ★★ Касание ладони носом. Это упражнение в последствии поможет нам для более эффективного обучения другим командам, например, «Апорт». Начинаем делать это упражнение на третий день работы по упражнению с маркером. Первый этап: Если к концу первой десятки собака стабильно и сразу тыкает мордой в кулак, переходим ко второму этапу. Если нет — вторые 10 кусочков делаем так же как первый раз. Ключевой критерий успеха в этом упражнении: никогда не переходить к следующему уровню, пока собака не делает без ошибок 10 из 10 на предыдущем...