Метод Гаусса. Несколько вариаций
Пушка Гаусса. Часть 2. Схема и программа.
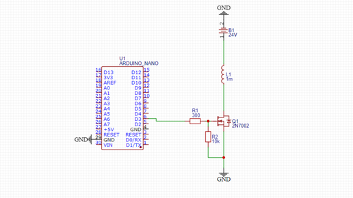
Всем привет! Это вторая статья по изготовлению пушки Гаусса. Ссылка на предыдущую часть: Сегодня я покажу её электрическую схему и программу, которая открывает и закрывает транзистор. Приступим. В ней ничего сложного нет - состоит всего из шести деталей. Это ардуино, транзистор, два резистора(нужны для работы транзистора), катушка и источник питания. Ардуино подаёт короткий импульс на затвор транзистора, и он на мгновение открывается, и катушка притягивает снаряд...