2 года назад
Вычисление производной функции
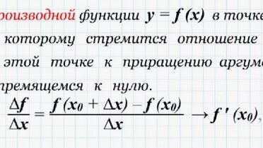
Если помните, то учебник для 10-11 класса называется "Алгебра и начала анализа". Производная - одно из важнейших понятий математического анализа. Процесс нахождения производной называется дифференцированием. Функция, которая имеет производную в данной точке, называется дифференцируемой. Как найти производную? Можно пользоваться определением: На практике это долгий процесс. Всё давным давно уже посчитано. Ниже приведена таблица с производными элементарных функций Рассмотрим правила вычисления производных...