1 месяц назад
Теория вероятности
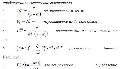
Основная формула теории вероятностей для вычисления вероятности события "A" выглядит как P(A) = m/n, где m - это число благоприятных исходов, а n - общее число равновозможных исходов, сообщает сайт об образовании Дом Знаний. Эта формула является классическим определением вероятности. Разъяснение формулы: P(A): Это обозначение вероятности события A. m: Представляет количество исходов, при которых событие A происходит (благоприятные исходы). n: Представляет общее количество всех возможных исходов эксперимента...
1498 читали · 2 дня назад
Квантовый заговор: Столетняя тайна, которую физики скрывают от человечества
Реальность — это не то, чем она кажется. Более ста лет назад наука столкнулась с фундаментальной загадкой, которая до сих пор заставляет величайшие умы человечества чувствовать себя беспомощными школьниками. Почему микромир подчиняется законам, которые кажутся нелогичными с точки зрения здравого смысла? Почему частица может находиться одновременно в нескольких местах, пока мы на неё не смотрим? И куда исчезают все потенциальные состояния квантового объекта, когда мы его измеряем? Проблема измерения в квантовой механике — это не просто очередная научная головоломка...