Кошмар формулы Циолковского - Мыслить №137
Замечательная ошибка в получении формулы Циолковского и следствия из нее.
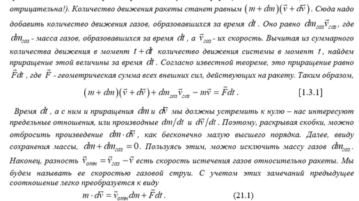
В этой работе вначале приводится пример получения классического уравнения Циолковского для не релятивистских скоростей движения реактивного аппарата. Для начала излагаем §1. 3 из моей монографии «Рейс на Альфу Центавра отменяется! Или все-таки нет?! (к теории реактивного движения в межзвездном пространстве)». Это необходимо, чтобы Читатель сам увидел, как получается это известное уравнение и где при его выводе в современной учебной литературе содержится ошибка. Эта ошибка и есть та самая, на которую...
Космическая философия Циолковского - в чем ошибался гений?
Константин Эдуардович Циолковский - великий русский ученый, изобретатель, философ и мыслитель первой половины ХХ столетия. К его заслугам относятся создание теории ракетодинамики, изобретения в области воздухоплавания и подготовка теоретических основ для полетов в космос. Вместе с этим Циолковский очень активно интересовался другими естественными науками - биологией, химией - и ставил себе целью разгадать тайны Вселенной; свои мысли по этому поводу он изложил в книге под названием "Космическая философия", изданной в 1929 году...