Слава - Стань сильней
Применение неравенств о среднем и транснеравенств в олимпиадах и ДВИ по математике
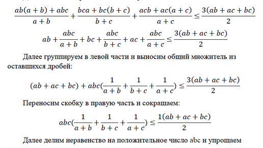
Продолжаем серию заметок про неравенства. Да, неравенство есть не только в экономике, но и в математике. В математике их очень много, особенно в олимпиадной. И тут их не скрывают, не маскируют. До этого мы поднимали тему с транснеравенствами и неравенствами о средних. Подобные задания не встретишь в профильном ЕГЭ, но они есть в олимпиадах и ДВИ МГУ по математике. Задание: "Для положительных чисел a, b, c докажите неравенство ab/(a+b)+bc/(b+c)+ac/(a+c)<= 3(ab+ac+bc)/(2(a+b+c)). Обычно в таких неравенствах...
Транснеравенство и неравенство о средних в олимпиадной математике
Транснеравенство и неравенство о средних может вообще не встретиться школьнику в курсе математики. Без них можно и профильный ЕГЭ сдать на хороший балл. Но для олимпиад и ДВИ МГУ они могут пригодится. Если ученик их видит в первый раз, то решение неравенства может занять много времени. Наоборот, насмотренность различных сюжетов с неравенствами может дать быстрые "приёмы", чтобы их применить за короткий период написания олимпиады. Транснеравенство напоминает скалярное произведение двух векторов, а неравенства о средних потом появляются и в различных курсах высшей математики в университетах...