Маша Капуки и игрушки на пляже. Видео на море для детей.
Ультразвук на двух пальцах. Магнитострикция
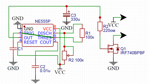
Эта статья будет посвящена довольно интересному физическому явлению — магнитострикции. В ходе работы узнаем природу колебаний, возникающих в ферритовом стержне, а также построим и запустим магнитострикционный ультразвуковой излучатель. Магнитострикция — это изменение размеров некоторых материалов (их называют магнитострикторами) при изменении степени их намагниченности. Если ферритовый стержень поместить в катушку, на которую будет подаваться сигнал с генератора, то в нём начнут образовываться колебания, природа происхождения которых описана немного выше...