Урок 3. Решение задачи линейного программирование симплекс-методом. Для тех, кто не разобрался с алгоритмом симплекс-метода.
Симплекс-метод в решении линейных оптимизационных задач
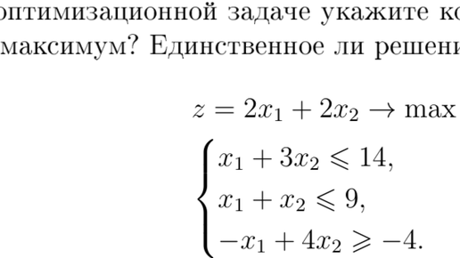
Рассмотрим задачу по симплекс-методу. Это довольно простая задача с двумя переменными. Мы имеем целевую функцию (максимизируем) и три ограничения в виде линейных неравенств. Такие задачи довольно часто встречаются в МОРе (методы оптимальных решений). Решить её можно не только симплекс-методом, но и аналитически, и графически. 1. Графический способ. Все четыре графика представляют собой области над или под прямыми. Каждую прямую можно построить по двум точкам (далее заменим для удобства x1 на x, а x2 на y)...