• Главная
  • Подписки
  • Найти
  • Новости
  • Статьи
  • Видео
  • Ролики
  • Видеоигры
  • Детям
Всё о ДзенеВакансииДзен на iOS и Android
ВсёНовостиТемыКаналыВидео и РоликиСтатьи и Посты
Образование
03:43
1,0×
00:00/03:43
Точные науки
329 смотрели · 1 год назад
Кинетическая и потенциальная энергия . Физика 7 класс.
Вывод некоторых формул
398 читали · 3 года назад
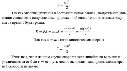
Вывод формулы кинетической энергии.
Вывод формулы кинетической энергии.
00:59
1,0×
00:00/00:59
Михаил Сергеевич Жиренков | ДОБРЫЙ МАТЕМАТИК
2 месяца назад
Задача. Найдите скорость автомобиля массой 800 кг если его кинетическая энергия равна 810000 Дж
Также ищут
квантовый переход 2019 приметы изменений в человекекинетическая энергия лекциякнига робототехника ev3князев николай викторович министерство экономического развитиякогда появляется лунное затмение в террарии
507916739.1887.1769736614583.71577