3263 читали · 1 год назад
Фиктивная нагрузка для блоков питания
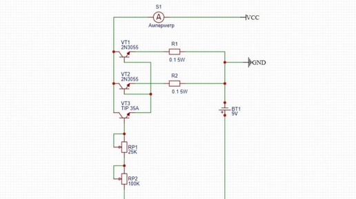
В этой статье рассмотрим, что такое фиктивная нагрузка, а так же  простую схему фиктивной нагрузки.  Ее можно использовать для тестирования источников питания с большим током. Как она устроена, где можно ее применять, как она работает. Предположим, у вас есть источник питания на 10 Ампер, и вы хотите подтвердить выходную мощность на 10 Ампер с помощью какой-либо фиктивной нагрузки, которая может поглощать ток на 10 ампер. Для этого вам пришлось бы создать токоприемник на 10 ампер, используя множество мощных резисторов, соединенных последовательно и параллельно...
06:44
1,0×
00:00/06:44
690,5 тыс смотрели · 4 года назад
Фиктивная нагрузка для усилителей
В этой статье рассмотрим, как делается фиктивная нагрузка для усилителей.   Эта схема фиктивной нагрузки может быть эффективно использована для тестирования усилителей большой мощности с характеристиками динамиков 8 Ом. Схема довольно проста в сборке, но после ее сборки и перед тестированием обязательно тщательно проверьте следующие условия: Обязательно используйте охлаждающий вентилятор, который эффективно охлаждает резисторы фиктивной нагрузки не менее 5 минут. Не рекомендуется...