06:44
1,0×
00:00/06:44
985,3 тыс смотрели · 4 года назад
2 месяца назад
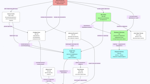
Концепции фантазма: французская школа психоанализа
Предложение рассказать простыми словами, о том, что такое фантазм, подобно предложению «сказать что-нибудь на языке». Вопрос в том, на каком именно языке (языке концепции Фрейда? Лакана? Федида? Грина?). По сути поле концепций фантазма — многоголосая перекличка 20+ идей, где каждый автор находится в диалоге или полемике с предшественниками и современниками. Именно поэтому никакую концепцию невозможно рассматривать изолированно. См. рисунок «Генеалогия концепций фантазма». Принципы описания и функции фантазма в этих концепциях — разные...