1 месяц назад
Теория "квантового весла" на динамическом эффекте Казимира
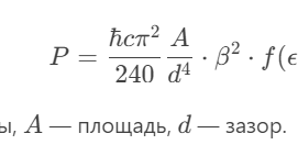
В предыдущих статьях о нереактивном движителе, использующем динамический эффект Казимира В основном рассматривались практические вопросы создания такого движителя, но не было теоретического обоснования. Данная статья будет первой попыткой закрыть данный пробел. Итак, собственно постулаты, лежащие в основе работы "квантового весла": Опыт Чалмерса (2011) подтвердил возможность генерации реальных фотонов с помощью движущегося зеркала со скоростью >0.1 скорости света.. ВЧ-модуляция зазора (10-30 ГГц):...
538 читали · 1 год назад
Между невидимыми силами: эффект Казимира и путешествие по квантовому пространству
Квантовая физика - это область, которая часто окутана тайнами и представлениями, которые могут показаться несуразными. Примером такого парадокса является поведение электронов, которые ведут себя одновременно как волны и частицы, или идея о том, что объекты не имеют определенного существования до момента наблюдения за ними. Эти концепции, хоть и кажутся далекими от повседневного опыта, являются ключевыми элементами квантовой механики. Хендрик Казимир (1909-2000) был выдающимся нидерландским физиком,...