• Главная
  • Подписки
  • Найти
  • Новости
  • Статьи
  • Видео
  • Ролики
  • Видеоигры
  • Детям
Всё о ДзенеВакансииДзен на iOS и Android
ВсёНовостиТемыКаналыВидео и РоликиСтатьи и Посты
Образование
02:10
1,0×
00:00/02:10
Реализатор идей
460 тыс смотрели · 4 года назад
Как ровно согнуть полипропиленовую трубу с помощью нагрева, не сломав её, без песка
Инженерные расчёты на Python
209 читали · 5 лет назад
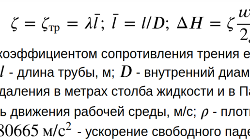
Расчёт гидравлического сопротивления трубы
Реализация на Python методики расчёта потерь давления (напора) при движении жидкости в трубе.
00:58
1,0×
00:00/00:58
Деревня DIY
1,38 млн смотрели · 4 года назад
Гвоздь строительный гладкий против ПНД трубы подключённой к водопроводу)
Также ищут
чем объясняется периодичность свойств химических элементов в таблице д и менделеевачисленность определение географиячто из перечисленного не является объектом изучения истории экономических ученийчто изучает каждая из наук о природе астрономия физика химия география биология экологиячто такое азимут светила а в астрономии
3067853769.1954.1767565163187.88460