Блок питания 12 вольт 3 ампера. Обзор,проверка, тесты.avi
Блок питания ПОВЫШЕНОЙ МОЩНОСТИ для заряда АКБ
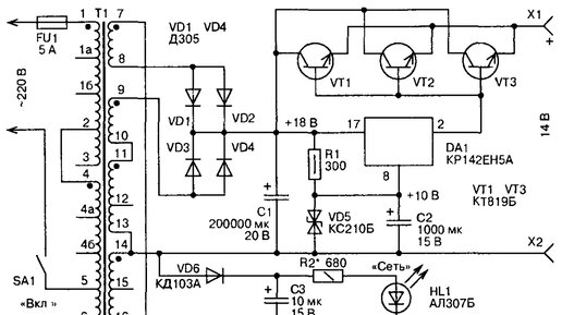
Привет Дружище! Разберем сегодня по "косточкам" по проводочкам схему "Мооощного" блока питания который возможно пригодится для зарядки автомобильного аккумулятора.
Не дивись сурово на сложность схемы - она проста, а для облегчения понимания мы её на блоки нарежем и упростим. ТРАНСФОРМАТОР С ПРЕДОХРАНИТЕЛЕМ И ВЫКЛЮЧАТЕЛЕМ
тут всё просто - без хорошего !транса! нам не обойтись. Внимание! Обиходное слово которым назвали радиолюбители трансформатор (транс) стало в наши дни "особенным" .... так что не нарывайтесь на !трансы!...