Диллиан Уайт 🆚 Мозес Итаума - ОБЗОР БОЯ
Метод расчёта гидравлической цепи, в котором коэф-трения во всех ветвях схемы определяется только по формуле Кольбрука-Уайта
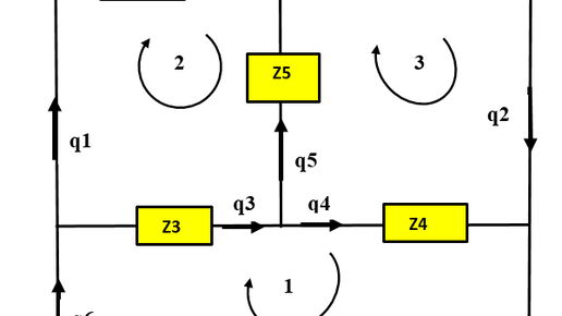
Дугинов Л.А. L.duginov@mail.ru Ключевые слова: коэффициент трения, формула Кольбрука-Уайта, итерационный расчёт, примеры расчёта, число Рейнольдса, неудобная формула во всех ветвях схемы. ВВЕДЕНИЕ Формула Кольбрука-Уайта одна из списка неудобных формул, о которых шла речь в статье (л.3) В этой статье формула Кольбрука-Уайта была включена только в одну ветвь схемы, в остальных ветвях нелинейные сопротивления рассчитывались по формуле Филоненко-Альтшуля. Поэтому возникла необходимость проверить...