Транзисторный Усилитель 100 ватт из китая алиэкспресс
100 ватт за час.
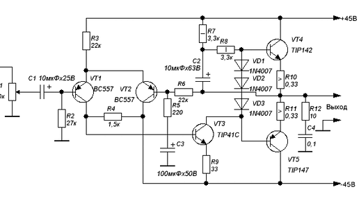
Основные достоинства этого усилителя - это простота сборки, ненадобность настройки, доступность и низкая стоимость элементов, из которых он состоит. Из электрических параметров хочется отметить очень высокую линейность в рабочем диапазоне частот (20Гц-20кГц). Недостатки есть - куда без них - несколько повышенный уровень шума, однако этот недостаток можно немного компенсировать - ниже посмотрим как. Идеальный вариант для дачи, деревни, короче говоря, для тех ситуаций, где дорогую технику использовать нежелательно, а громкого звука ну уж очень хочется...