Блестящая методика восстановления свинцово-кислотных аккумуляторов
Восстанавливаем свинцово-кислотные аккумуляторы
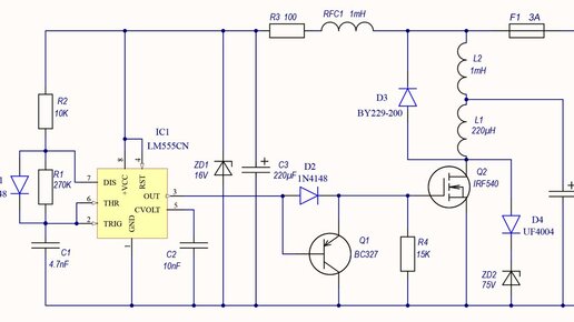
Всем здравствуйте. Эта достаточно простая схема предназначена как один из вариантов продления срока службы свинцово-кислотных аккумуляторов. Схема питается от самой батареи (или от зарядного устройства) и «разряжает» батарею серией высоковольтных импульсов. До сих пор ведется много споров о том, можно ли обратить вспять сульфатацию батареи и, следовательно, об эффективности импульсных восстанавливающих устройств. Приведенная схема простая, конечно, не тестировалась в широком диапазоне различных аккумуляторов,...