Замена заднего фонаря на автомобиле ВАЗ-2115.
Как сделать задний светодиодный фонарь на автомобиле
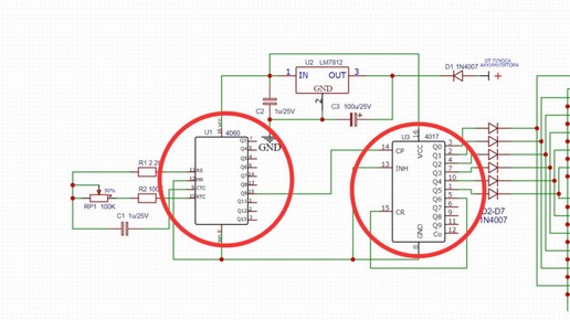
В этой статье я расскажу, как собрать схему - светодиодный фонарь, которая также может использоваться как стоп-сигнал. Эта схема идеально подходит для применения в автомобилях. Цепь соединяется с переключателем тормоза и выполняет функцию стоп-сигнала. Она также подключена к переключателям указателей поворота, позволяя автомобилю сигнализировать о поворотах с помощью мигающих огней. Кроме того, её можно настроить как обычный индикатор заднего хода. Прежде чем начинать сборку схемы, важно понять её принцип работы...