Переговорное устройство своими руками.
Делаем профессиональное переговорное устройство. Часть 1. Проводное, полудуплексное, простое
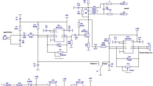
Переговорные устройства - большая тема в электронике и связи. В этом цикле публикаций рассмотрим переговорные устройства, отличающиеся простотой и эффективностью, которые можно сделать самим и не "покупать кота в мешке"...