Усилитель мощности. D класс своими руками.
Усилитель НЧ класса А - живее всех живых.
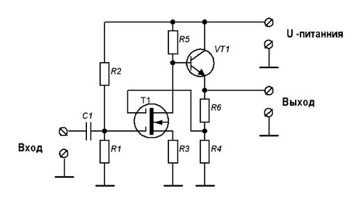
Всем здравствуйте! Как то на досуге, а досуг на пенсии ... , пришла идея высоколинейного, высокодинамичного, малошумящего (во сколько всего) усилителя, да ещё и с приличной нагрузочной способностью. Правда инвертирующего. Схема его нестандартна, представлена на рисунке ниже. Усилитель двухкаскадный, но суть в том, что для создания ООС используется второй затвор двухзатворного полевого транзистора. Глубина ООС не велика, около 20 дб, и в основном определяется тем, что крутизна по второму затвору, по паспортным данным, для транзистора КП350 примерно в десять раз меньше, чем по первому...