5290 читали · 3 года назад
Зарядное устройство для литий-ионного аккумулятора
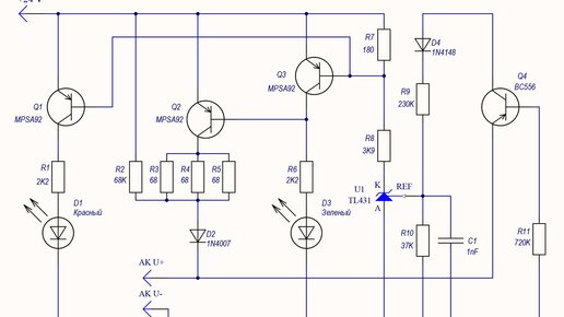
Всем здравствуйте. Это простое зарядное устройство можно использовать взамен сгоревшей, к примеру шуруповёрта. Зарядное устройство рассчитано на пятиэлементный литий-ионный аккумулятор, который заряжается током скажем 300 мА. Зарядка прекращается автоматически, когда напряжение аккумулятора достигает конечного зарядного напряжения, которое выбираем равным 19 В. Это зарядное устройство можно легко настроить на разное количество элементов, к примеру четыре или шесть, а также другое напряжение питания и зарядный ток...
2 недели назад
Устройство и принцип работы пленочной фотокамеры Olympus Trip XB3
Электронная схема фотоаппарата выполнена на двух печатных платах: основной (MAIN РСВ), на которой расположены микроконтроллер и другие элементы схемы, и плате генератора вспышки (STR0B0 РСВ). На отдельной плате KEY РСВ расположены контактные площадки для кнопок управления фотоаппаратом. Между собой платы соединены монтажными проводами, а платы KEY РСВ и MAIN PСВ — при помощи паек контактных площадок. Вне печатных плат расположены двигатель М, электромагнит YM1, лампа-вспышка ХЕ1, накопительный конденсатор РС1 и батареи питания VBAT (3 В)...
11,1 тыс читали · 5 лет назад
Простой аудио усилитель на полевых транзисторах
Всем здравствуйте. Представленная в статье схема усилителя низкой частоты будет отвечать требованиям многих поклонников аудиотехники — это усилитель мощности с широким частотным диапазоном, высокой выходной...