Как должны стоять броне провода на крышке трамблёра б3 пассата мотор РП. Как расположены бронепровода на пассате б3. Система зажигания б3
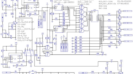
Электронный трамблер для работы с многоцилиндровыми ДВС
Предназначен для работы с внешними устройствами искрообразования (коммутатор, блок зажигания) с ДВС, имеющими четное количество цилиндров более 4. ЭТ (принципиальная схема на рис.1) имеет два входа. Вход "DH" предназначен для подключения датчика Холла или контакта прерывателя. Вход "IND" предназначен для работы с индуктивным датчиком. Для нормальной работы во всем диапазоне возможных оборотов ДВС, таймером U2 формируется последовательность положительных импульсов оптимальной ширины (2,8-3,2мс), неизменной в широком диапазоне частоты вращения коленчатого вала...