15,8 тыс читали · 4 года назад
Цифровой термостат с мощным выходом
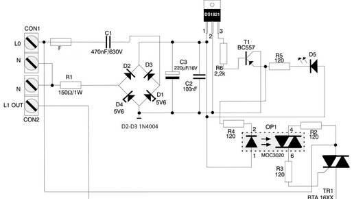
Этот простой модуль работает как термостат благодаря использованию Dallas - DS1821 в качестве датчика температуры и контроллера. Представленная в статье схема может быть использована в качестве терморегулятора в отопительных котлах (защита) или в бытовых водогрейных котлах. Принципиальная схема представлена на рисунке. Он также может довольно эффективно защищать электронные устройства от перегрева, отключая их от источника питания, когда температура поднимается выше запрограммированного верхнего порога, и снова включая их после того, как она упадет до требуемого уровня...
4 года назад
3 самых дешевых термостата для Лады: покупать или нет? Фирменный термостат Lada стоит приличных денег.
Фирменный термостат Lada стоит приличных денег. А на испытания мы взяли даже те, которые более чем вдвое дешевле! Зима, простите за штамп, близко. Это значит, что скоро нам понадобятся все возможности нашего автомобиля по генерированию и сохранению тепла. Первую скрипку в этом нелегком деле играет, конечно же, термостат. Если возникла необходимость замены, какой термостат взять? Нужно ли брать фирменный, стоящий серьезных денег, или можно обойтись недорогим аналогом? За точку отсчета приняли, конечно же, оригинальную запчасть...
61,9 тыс читали · 3 года назад
Исправность термостата проверяю за 5 секунд, не снимая с двигателя: все секреты способов, о которых могут не знать даже опытные автолюбители
Все современные ДВС оборудованы термостатом, который является его неотъемлемой частью. Именно этот небольшой узел чутко реагирует на температуру охлаждающей жидкости, что позволяет распределять ее потоки с оптимальным балансом для системы. Но случаются такие моменты, когда двигатель начинает перегреваться, либо, наоборот, слишком долго набирает свою рабочую температуру или совсем до нее не дотягивает. При возникновении таких моментов, первым делом надо проверить термостат, чтобы исключить его неисправность (чаще обычного, именно термостат является виновником плохой работы двигателя)...