Mitsubishi Pajero Sport II, ЛУЧШИЙ РАМНЫЙ ВНЕДОРОЖНИК ЗА НЕ ДОРОГО.
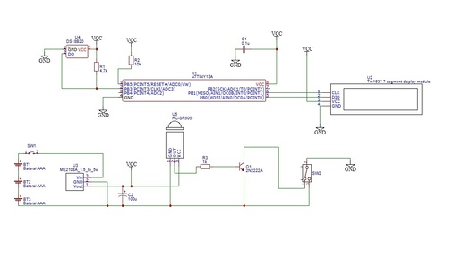
Засыпающий термометр на Tiny13, DS18B20, TM1637, HC-SR505
Данный термометр предназначен для измерения температуры окружающего воздуха в ждущим режиме, то есть при присутствии человека рядом. Иногда удобно увидеть температуру сразу при входе в помещение. Есть множество готовых бытовых термометров, но они, как правило выдают показания на ЖК дисплей, которые не очень хорошо видно, особенно при плохом освещение. Применение светодиодных индикаторов влечёт повышенное потребление электроэнергии, что критично при питании от батареек. Поэтому появилась идея выводить показания на светодиодный дисплей, но не постоянно, а только когда это требуется...