Салли Кромсали и Балди Разгадали Новый Секрет Злой Бабушки Гренни все серии Страшилки мультики
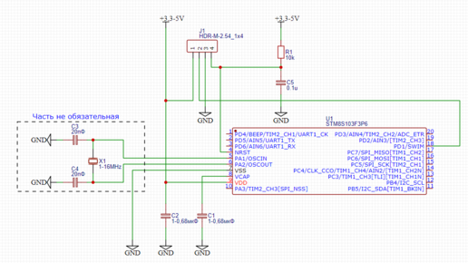
Минимальная обвязка stm8s
Не много о минимальной обвязке МК stm8s
Как выбрать хороший SSD m.2. Делюсь опытом сборщика
Многие при сборке ПК часто задумываются о покупке M. 2 диска. Покупая данный формат можно получить: прибавку к скорости по сравнению с обычным SSD SATA III, избавиться от лишних проводов и M.2 диск имеет компактные размеры и в новых платах он прячется под кожухом или радиатором...