Двигатель троит. Как карманный тестер помогает выявить не работающий цилиндр и определить направление поиска неисправности.
Безопасная экономичная «прозвонка». Проверка пониженным напряжением и током
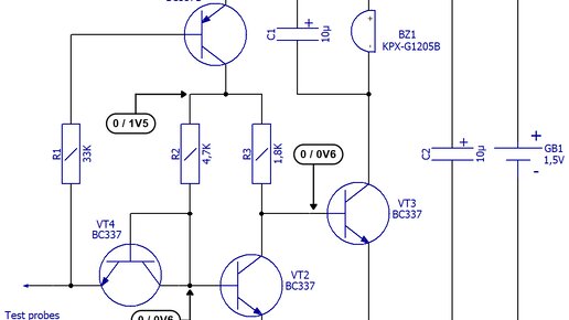
Назначение Тестер (мультиметр) для проверки цепей с малым сопротивлением (как правило оборудованы звуковым сигналом) является одним из самых часто применяемых приборов радиолюбителями. Но многие из готовых моделей имеют один серьёзный недостаток: они могут в конечном итоге повредить тестируемый компонент. Большинство кремниево-полупроводниковых элементов начинают проводить, когда прямое напряжение на переходе превышает примерно 0,6 В, но есть и другие устройства, которые отпираются при гораздо более низком прямом напряжении...