108 читали · 2 месяца назад
Регулировка тока в стабилизаторе напряжения.
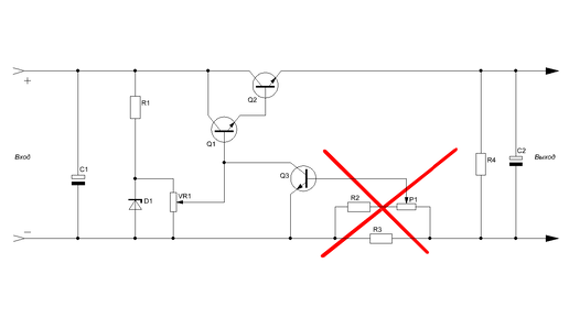
Когда вижу подобную схему стабилизатора напряжения, возникает желание переставить датчик тока в другое место. Здесь датчик тока подключен к выходу стабилизатора вместе с нагрузкой. В итоге напряжение стабилизируется на сумме сопротивлений, которая состоит из сопротивления нагрузки и сопротивления датчика тока. При увеличении тока через нагрузку увеличивается напряжение на датчике тока, следовательно, напряжение на нагрузке уменьшается. Чтобы уменьшить уменьшение напряжения в нагрузке при росте тока нагрузки, необходимо датчик тока установить до стабилитрона...
2217 читали · 2 года назад
Начинающим , БП с регулировкой тока и напряжения.
Здравствуйте ! Представлю сегодня старенькую схемку блока питания с регулировкой напряжения и тока . Собирал её давненько , дело было ещё в школе , ну да ладно . Несмотря на простоту она действительно рабочая и проверена не одним десятком тысяч радиолюбителей . Первая схема собранная мною была просто с регулировкой напряжения 👇 Один переменный резистор управляя составным транзистором (Т1и Т2) выдавал нужное нам напряжение . Максимальное напряжение зависит от параметров стабилитрона Д814 (с разными буквами)...