Простой способ подключения двигателя от стиральной машины + регулировка оборотов двигателя.
Регулировка оборотов двигателя
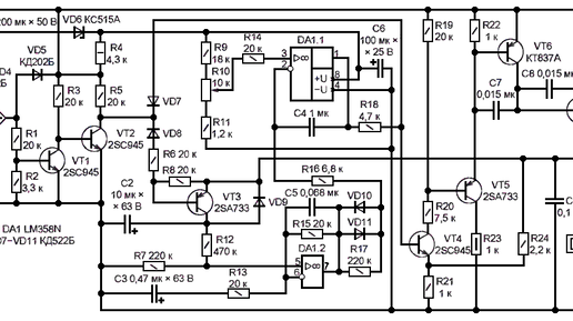
Всем здравствуйте. Эта схема была опубликована в журнале "Радио" в 2000 годах, точнее не могу сказать из вырезок не понятно, но может для кого то будет актуально и сейчас. Обычно частоту вращения ротора коллекторного электродвигателя стабилизируют, используя в цепи обратной связи датчик положения ротора (оптический, индукционный или на эффекте Холла) либо питая двигатель от источника с отрицательным выходным сопротивлением. Первое не всегда выполнимо, особенно для малогабаритных быстроходных двигателей, где слишком мало места, чтобы разместить датчик и ведущие к нему провода...