Не включается Вентилятор охлаждения Радиатора ВАЗ 2109, 2114, 2110, 2114, 2115
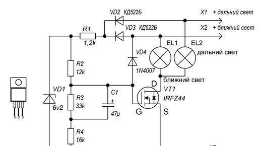
Схема плавного включения фар и вентилятора охлаждения
До чего любят люди усложнять некоторые вещи ..... Я спаял несколько схем плавного включения фар и вентилятора охлаждения. Долгое время схемы тестировались на трёх автомобилях. На один автомобиль установил три схемы: по схеме на каждую лампу H7 ближнего света и одну на вентилятор охлаждения. Схемы выдержали испытания годами и теперь я уверен в их надёжности. Хотел бы я верить в эти слова и в эти распрекрасные схемы, если бы не желание разобраться и понять что зачем и почему. Обилие деталей в современных...