КАК РАБОТАЕТ ПРОТИВОБУКСОВОЧНАЯ СИСТЕМА TCS НА HYUNDAI SONATA EF
Как сделать простой регулятор напряжения своими руками
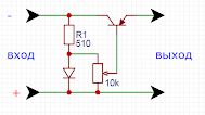
Схема регулятора напряжения со стабилизацией! В данной схеме можно использовать транзисторы как с пнп переходом так и с нпн, только надо сменить анод с катодом самого стабилитрона а так же поменять полярность питания как это указано на схеме. Диапазон входящего и выходящего напряжения зависит от стабилитрона и транзистора (для большего диапазона регулируемого напряжения можно последовательно установить два стабилитрона)...
Автозвук в Hyundai Sonata IV (EF).
Что касается Hyundai Sonata 4, то этот автомобиль в свое время был очень популярен и относился к автомобилям бизнес-класса. Но, к сожалению, время делает свое дело и эти автомобили уже не так ценятся и не так дорого стоят. При этом, тот автомобиль, который будет у нас сегодня, находится в достаточно печальном внешнем состоянии. Если присмотреться, то можно увидеть очень много ржавых деталей. Этот автомобиль я знаю уже последние пять лет и только спустя эти годы он наконец доехал ко мне, чтобы настроить свою процессорную музыкальную систему...