Прибор для проверки светодиодов своими руками (LED TESTER)
Пробник для светодиодов и матриц
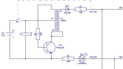
Применение Сейчас светодиоды самые популярные элементы в осветительных приборах. Поэтому неудивительно, что задачи по диагностике исправности светодиодов, светодиодных матриц, а также по ремонту осветительных приборов на их основе возникают всё чаще и чаще. Если раньше в осветительных приборах, в том числе и в сетевых лампах, широко применялись одиночные светодиоды с номинальным напряжением 3...4 В, то сейчас всё чаще используются светодиодные матрицы с номинальным напряжением 6…36 В и более. Проверка исправности таких светодиодов часто вызывает трудности...
Не убиваемый универсальный тестер светодиодов.
Проверка или поиск неисправных светодиодов в различных вариантах их использования, это тема которая с каждым днем все актуальнее и важнее в практике радиолюбителя. Ну как бы да, энергосберегающих лампочек в магазинах уже не осталось, лампочку накаливания уже тоже нужно поискать, все что светит или уже перешло на светодиоды или скоро полностью перейдет. Поэтому будем их проверять и если нужно ремонтировать. Существует масса схем тестеров для проверки светодиодов, от откровенно опасных, без развязки...