202 читали · 3 недели назад
Как защитить двигатель от работы холостого хода
Рассмотрим пять  простых схем как защитить двигатель от работы всухую, с  определением недостаточного уровня воды в нижнем резервуаре, без использования датчиков внутри резервуара. Что исключает возможность работы двигателя всухую. Схемы также включают функции контроля перелива воды через верх. Принцип работы предлагаемого устройства защиты двигателя подземного водяного насоса от сухого хода можно понять, изучив следующие детали: -Схема питается от адаптера переменного/постоянного тока 12 В. -При...
11 тыс читали · 7 лет назад
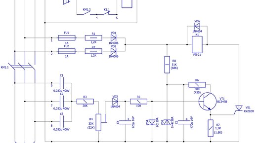
Назначение и принцип работы реле напряжения
Для того, чтобы защитить свою сеть, а в частности дорогостоящее оборудование, запитанное от этой сети, желательно установить реле напряжения. Оно обесточит вашу проводку в том случае, если напряжение станет опасно низким или высоким. В этой статье я вам расскажу от каких форс-мажорных ситуаций оно защитит вашу технику и поведаю принцип его работы. Для чего нужно реле напряжения Данное реле служит для мгновенного обесточивания сети в том случае, если оно выходит за рамки заданных параметров. В качестве настроек по умолчанию практически на всех реле стоит диапазон от 170 до 260 вольт...