Все еще лучшая? Обновленная Mazda CX-5 из Китая. Подробный тест-драйв и обзор
Абсолютно новый Mazda CX-5: схема гибрида и первые фотографии
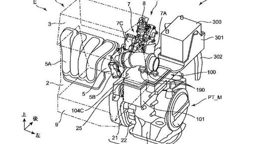
В открытой базе японского патентного ведомства появились документы, в которых раскрывается принципиальная конструкция силовой установки. Одновременно в Лос-Анджелесе подловили первый прототип Mazda CX-5 следующей итерации: кроссовер закрыт пёстрым камуфляжем, но общие пропорции и особенности новинки оценить можно. Судя по шпионским снимкам, революции в дизайне не будет. Mazda не скрывает, что новый CX-5 окажется гибридом, а теперь появилось подтверждение этому факту. Судя по чертежу, японская фирма...
Mazda CX-5 нового поколения: гибрид, просторный салон и эволюция дизайна
Японский автопроизводитель представил новое поколение кроссовера CX-5 — первую масштабную модернизацию модели за последние 10 лет. Автомобиль получил гибридную силовую установку Skyactiv-Z, увеличенные габариты, переработанный интерьер и более технологичное оснащение. В Европе новинка появится до конца 2025 года, а в Россию, скорее всего, приедет через параллельный импорт. Дизайн: эволюция вместо революции CX-5 сохранил узнаваемые черты, но стал выразительнее и технологичнее: Дизайнеры сделали ставку...