Ремонт подсветки селектора АКПП на Subaru Impreza GT
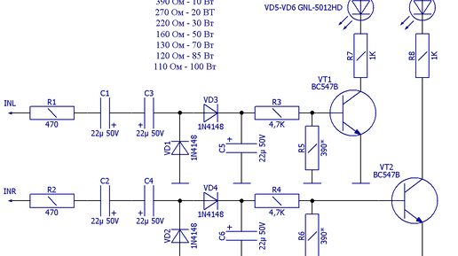
LED-индикатор предельной мощности для АС
Следствием работы на предельной мощности или перегрузки акустической системы (АС) может стать не только резкое ухудшение качества звука (в следствии роста нелинейных искажений), но и повреждение динамической головки. Для упреждения такого режима работы можно использовать простую визуальную светодиодную индикацию. Предлагаемая схема способна контролировать сигналы на выходах двухканального усилителя (УМЗЧ) и при превышении определённого порога (настраивается пользователем) сигнализирует об этом миганием светодиодов...