Бифилярная катушка и трансформатор Тесла. Качер Бровина. Безопасная энергия. Фитонный разряд.
Качер Бровина на двух пальцах...
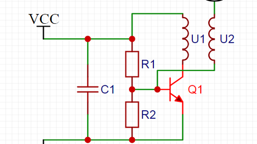
Небольшое теоретическое вступление... Резонанс-трансформатор Теслы был изобретен и запатентован 22 сентября 1896 года. Способен генерировать высокое напряжение высокой частоты, за счет чего вокруг устройства возникает электрическое поле. Во всех модификациях прибор состоит из первичного (колебательного) и вторичного контура. При совпадении частоты колебаний первичного контура с частотой колебаний вторичного контура возникает резонанс, в результате чего во вторичном контуре возникает высокое напряжение...
Сборка и тест низковольтного качера Бровина
Сегодня мы рассмотрим как собрать оригинальный низковольтный качер, его работу и некоторые возможности. Именно с таким низковольтным качером работал и продолжает работать его изобретатель - Владимир Ильич Бровин. Качер – это качатель реактивностей, электронный генератор на транзисторе или радиолампе, работающий в пределах начального и конечного эффектов самоиндукции без выхода в стационарный режим. В первую очередь это не название схемы, а способ управления транзистором, вводящий его в определённый...