Генераторы звуковой частоты: конструирование и особенности сборки
Несложный генератор высокой частоты.
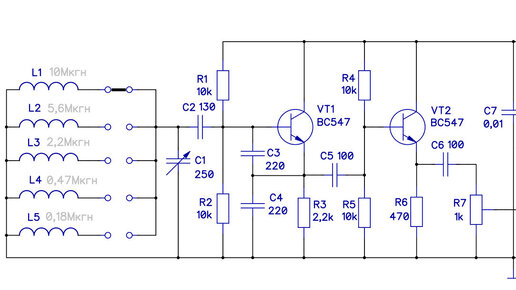
Всем здравствуйте. Иногда для предварительной настройки радиоприемника или иного устройства требуется генератор высокой частоты. Представляю в этой небольшой статье схему простого генератора. Этот простой генератор работает в частотном диапазоне от 2,5 до 30 МГц схема которого представлена на рисунке. Основой генератора является генератор «Клаппа» или как его еще называют емкостной трехточки на транзисторе T1, который настраивается конденсатором переменной емкости C1. Частотные диапазоны выбираются...
Низкочастотный генератор — это несложно
Всем здравствуйте. Генератор низкой частоты для радиолюбителя необходим в домашней мастерской и необязательно профессиональный, для ремонтов годится и простой самодельный. Да, конечно, сейчас есть у каждого компьютер и можно использовать его с программным обеспечением с звуковой картой. Но всего на небольшом количестве компонентов можно сделать простой НЧ-генератор, способный генерировать сигнал фиксированной частоты с очень низким уровнем искажений. Более того, даже если предлагаемая схема выдает...